转学手续全攻略,一站式解析,百度助你轻松办理!

转学手续全攻略,一站式解析,百度助你轻松办理!

铺张扬厉 2025-03-03 质量保证 11 次浏览 0个评论

随着教育环境的不断变化,学生转学的情况时有发生,无论是出于家庭原因、学业原因还是其他原因,转学都是一项涉及多方面事宜的重要决策,转学需要哪些手续呢?本文将为您详细解答。

了解转学基本流程

转学流程因地区和学校差异而有所区别,但大体上包括以下几个步骤:

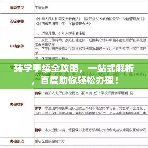
1、监护人向转入学校提出申请。

2、转入学校审核并接收转学申请。

3、转入学校所在地教育主管部门确认并盖章。

4、转出学校审核并盖章。

5、转出学校所在地教育主管部门审核并盖章。

转学手续全攻略,一站式解析,百度助你轻松办理!

6、监护人持相关手续到转入学校办理入学手续。

准备相关手续

转学需要准备的手续因学校和地区而异,但通常包括以下内容:

1、监护人身份证、户口簿原件及复印件。

2、学生学籍档案(包括学籍表、成绩单等)。

3、转入学校接收证明。

4、转学原因的相关证明材料(如家庭迁移、父母工作调动等)。

操作细节及注意事项

1、提前了解转入学校的转学政策,确保符合转学条件。

2、与转入学校沟通,了解需要准备的具体手续和流程。

转学手续全攻略,一站式解析,百度助你轻松办理!

3、保留好转学过程中的所有文件和凭证,以便在需要时提供证明。

4、在办理转学手续过程中,如遇问题可咨询学校或教育主管部门。

百度一下,转学手续全知道

对于具体的转学手续,您可以尝试百度一下,搜索引擎会为您提供丰富的信息,包括各地教育主管部门、学校的转学政策、转学手续流程等,您还可以在教育类网站、论坛等地获取其他家长的经验分享,更全面地了解转学相关事宜。

转学是一项涉及多方面的事宜,需要家长提前了解相关政策和流程,准备好所需手续,通过百度搜索,您可以更快速地获取转学相关信息,为您的孩子的教育选择提供有力支持。

实例分享

为了更好地了解转学手续,我们可以参考一位家长的实例分享,张先生的孩子因家庭原因需要从北京的一所小学转到上海的一所小学,他首先通过百度搜索了解了上海小学转学相关政策,然后准备了相关手续,包括身份证、户口簿原件及复印件、孩子学籍档案等,他向转入学校提出申请并提交了手续,经过学校和主管部门的审核,最终成功办理了转学手续。

转学是一项需要谨慎决策并准备充分的手续,家长应提前了解相关政策和流程,准备好所需手续,与学校和主管部门保持良好的沟通,通过百度搜索,您可以更快速地获取转学相关信息,为您的孩子的教育选择提供有力支持,希望本文能为您的转学事宜提供帮助,让您和您的孩子顺利完成转学过程。

你可能想看:

转载请注明来自江西北定建设工程服务体系,本文标题:《转学手续全攻略,一站式解析,百度助你轻松办理!》

发表评论

快捷回复:

验证码

评论列表 (暂无评论,11人围观)参与讨论

还没有评论,来说两句吧...

Top